索 引 号 640400035/2024-00061 发文时间 2024-12-24
发布机构 固原市住房公积金中心 文 号
公开方式 主动公开 有效性 有效
标 题: 固原市住房公积金管理中心行政执法事项清单
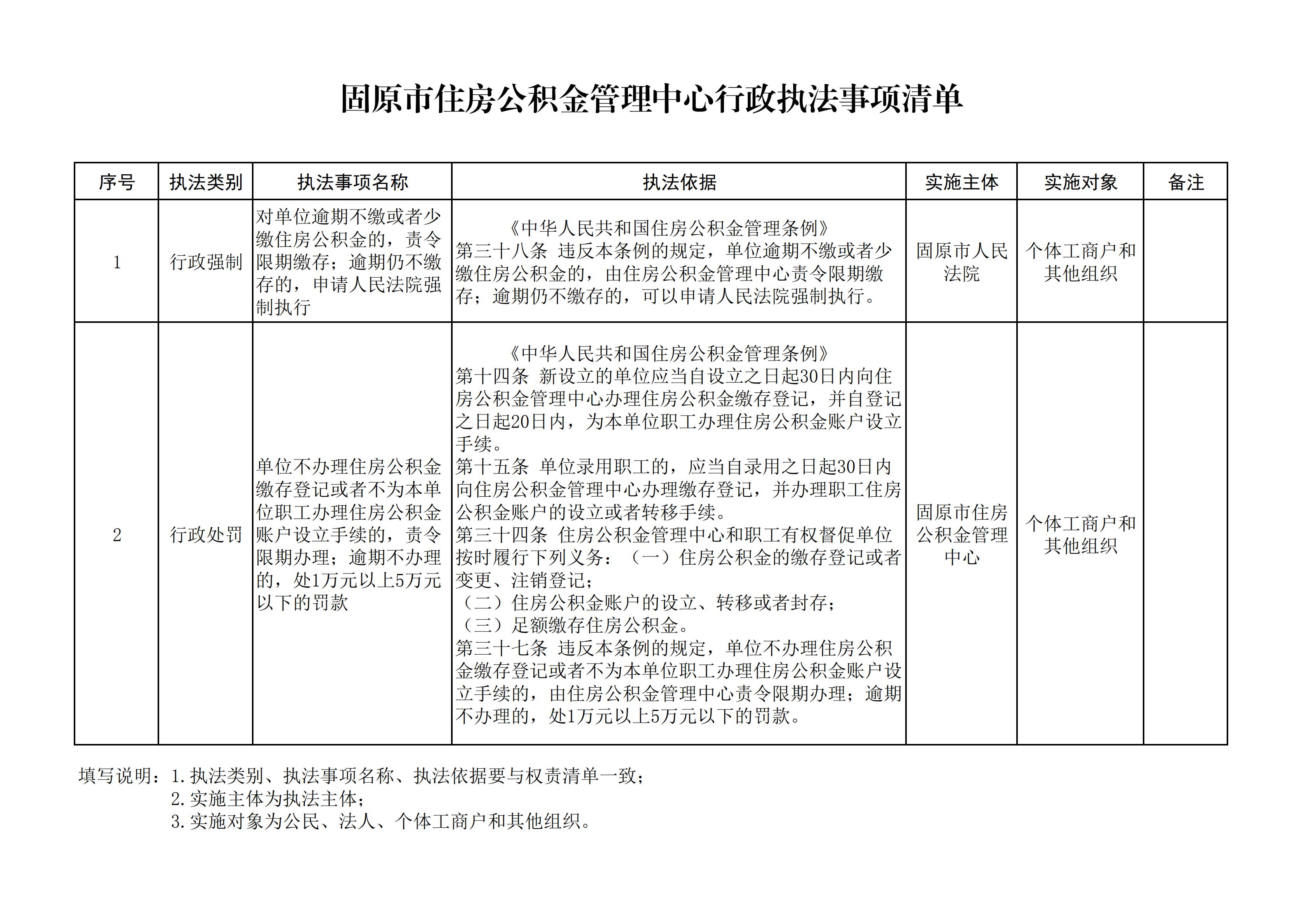
固原市住房公积金管理中心行政执法事项清单


扫一扫在手机上查看当前页面

打印:

网站地图

主办:固原市人民政府    承办:固原市人民政府办公室 运行管理:固原市电子政务中心

电话:(0954)2088323 电子信箱:gysdzzw@126.com

宁ICP备19000827号-3    网站标识码:6404000021    宁公网安备64040202000006号