| 索引号 | 640400011/2020-00082 | 文号 | 生成日期 | 2020-11-06 | |
|---|---|---|---|---|---|
| 公开方式 | 主动公开 | 发布机构 | 固原市人力资源和社会保障局 | 责任部门 | 固原市人力资源和社会保障局 |
按照《宁夏回族自治区2020年事业单位公开招聘工作人员公告》要求,现将2020年固原市事业单位公开招聘工作人员部分岗位面试工作有关事宜公告如下:
一、面试时间
2020年11月14日至15日,每天上午7:00至下午18:30。
二、面试地点
固原市原州区第六小学(固原市原州区中山南街155号)。
三、面试岗位
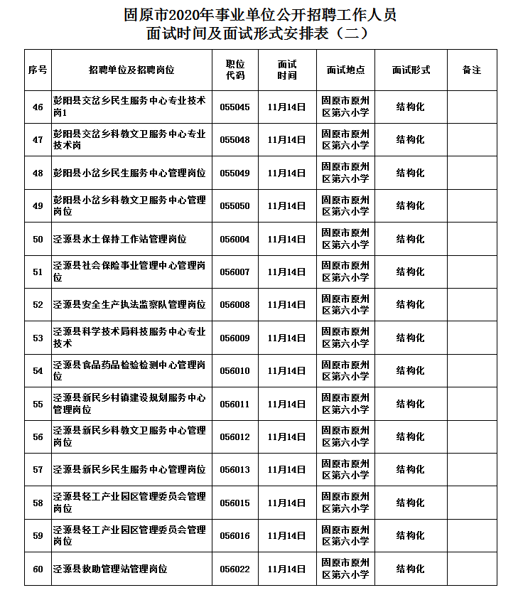
固原市部分岗位(其中:固原市市直12个岗位,原州区1个岗位,西吉县38个岗位,隆德县12个岗位,彭阳县33个岗位,泾源县15个岗位),其中:2020年11月14日进行西吉县马莲乡科教文卫服务中心管理岗位等62个岗位的面试,2020年11月15日进行固原市住房公积金管理中心管理一等49个岗位的面试。
四、面试形式
面试采取结构化、半结构化(问答)形式进行。半结构化(问答)面试形式主要进行综合能力测试(含专业知识),不进行技能操作测试。
面试岗位的面试时间、面试形式等具体见《固原市2020年事业单位公开招聘工作人员面试时间及面试形式安排表(二)》。
五、有关要求
1、面试实行封闭管理,面试人员携带本人正式有效身份证或在有效期内的临时身份证(过期身份证、户籍证明、驾驶证、社会保障卡等不作为有效证件)、笔试准考证、面试应聘者资格复审表,务必于面试当日上午7时前到面试考点报到,7:30入场完毕,7:30入场后迟到15分钟以上者,视为自动放弃面试。
2、考生必须严格落实疫情防控措施和要求。进入考点必须佩戴一次性医用外科口罩,出示国务院行程码及“我的宁夏”APP实名申领宁夏防疫健康码进入考场。“两码”均为绿码且体温正常的考生方可正常参加面试。
附件:
1、固原市2020年事业单位公开招聘工作人员面试时间及面试形式安排表(二)
2、2020年固原市事业单位公开招聘工作人员面试期间疫情防控考生须知
固原市事业单位公开招聘工作人员面试工作领导小组办公室
2020年11月6日








2020年固原市事业单位公开招聘工作人员
面试期间疫情防控考生须知
2020年固原市事业单位公开招聘面试(部分岗位)定于11月14日、15日进行。按照《自治区应对新冠肺炎疫情工作指挥部办公室关于做好非教育类考试期间新冠肺炎疫情防控工作的指导意见》(宁疫指办发〔2020〕175号)要求,考生在面试期间须按照以下要求做好疫情防控工作:
1.考生应在面试日前14天,通过“我的宁夏”APP实名申领宁夏防疫健康码(以下简称“健康码”),每日如实填报信息,申领后应持续关注“健康码”状态并保持通讯畅通。“健康码”为“绿码”且体温正常的考生方可正常参加面试。“健康码”为“红码”“黄码”的考生,应咨询当地疫情防控部门,按要求通过每日健康打卡、持码人申诉、隔离观察无异常、核酸检测等方式,在面试前转为“绿码”。
2.考生进入考点前还须扫描国务院客户端疫情防控通信大数据行程卡(以下简称“行程卡”),出示14天内健康行程记录。
3.面试当天,凡未带手机、不能出示个人防疫“健康码”和“行程卡”的考生,不得参加面试;凡经医疗机构诊断为新冠肺炎确诊病例、新冠肺炎疑似病例、无症状感染者的考生,在治愈并解除隔离前,不得参加面试;有国(境)外旅居史以及与新冠肺炎确诊或疑似病例、无症状感染者有密切接触史的考生,在解除隔离前,不得参加面试。
4.面试日前14天内,考生应避免在国内疫情中高风险地区或国(境)外旅行、居住;避免与新冠肺炎确诊病例、疑似病例、无症状感染者及中高风险区域人员接触;避免去人群流动性较大、人群密集的场所聚集。在备考过程中,考生要做好自我防护,注意个人卫生,以免出现发热、咳嗽等异常症状。
5. 面试前14天,自国内中高风险地区返(来)固的考生,参加面试时,应提供考前7日内核酸检测阴性报告。无法提供核酸检测阴性报告的考生,不得参加面试。对因瞒报、谎报造成严重后果的,依法追究责任。
6.面试当天,考生要选择合适的出行方式准时到达考点,凭准考证、身份证、“健康码”(绿码)和“行程码”(绿码)进入考点,与他人保持安全间距(1米以上)。参加面试的考生必须于当天早晨7∶00之前到达面试考点报到点名,7:30入场完毕,7:30入场后迟到15分钟以上者视为自动放弃。
7.考生应自备医用口罩,进入考点要佩戴口罩,在接受身份识别验证等特殊情况下须摘除口罩,进入考场就座后自主决定是否佩戴口罩;考生应自备消毒湿巾纸,面试期间做好手部消毒。
8.请考生进入考点时提前准备好“健康码”和“行程码”或当天“健康码”和“行程码”的截图,提高入场查验速度。
9.考生进入考点时,应主动配合工作人员接受“健康码”和“行程码”的查验和体温检测。“健康码”为“黄码”或“红码”的考生,须提供面试前7天内的新冠病毒核酸检测阴性证明。如考生体温≥37.3℃,需现场接受2次体温复测,如体温仍超标准,须由现场医护人员再次使用水银温度计进行腋下测温。再次测温体温超过正常值(≥37.3℃)者,不得进入考点面试,须按疫情防控相关规范要求隔离转诊治疗。
10.面试过程中,考生因个人原因,出现发热、咳嗽等异常症状,应服从考务工作人员安排,到考点临时隔离点进行隔离观察,接受健康检测并及时进行医疗救护。
11.面试期间,考生要自觉维护考试秩序,服从现场工作人员安排,考试结束后按规定有序离场。
12. 考生面试前要认真阅读本须知,承诺已知悉告知事项、证明义务和防疫要求,并自愿承担相关责任。凡隐瞒或谎报旅居史、接触史、健康状况等疫情防控重点信息,不配合工作人员进行防疫检测、询问、排查、送诊等造成严重后果的,将按照疫情防控相关规定严肃处理。
13. 请广大考生持续关注本网站发布的最新信息,自觉遵守本次面试工作最新疫情防控规定,按要求出具个人健康码、行程码及相关必要证明参加面试,遵守现场防疫守则。
固原市事业单位公开招聘工作人员面试工作领导小组办公室
2020年11月6日
(此件公开发布)